○毛呂山町住宅用家屋証明事務施行規則
令和4年12月27日
規則第40号
(趣旨)
第1条 この規則は、租税特別措置法施行令(昭和32年政令第43号)第41条及び第42条第1項の規定に基づく証明(以下「住宅用家屋証明」という。)の事務に関し、必要な事項を定めるものとする。
(証明申請の手続)
第2条 住宅用家屋証明を受けようとする者は、住宅用家屋証明申請書(様式第1号)を町長に提出しなければならない。
(1) 当該家屋が長期優良住宅の普及の促進に関する法律(平成20年法律第87号。以下「長期優良住宅普及促進法」という。)第10条第2号イに掲げる住宅で住宅用家屋に該当するもの(以下単に「認定長期優良住宅」という。)である場合においては、長期優良住宅の普及の促進に関する法律施行規則(平成21年国土交通省令第3号。以下「長期優良住宅普及促進法施行規則」という。)第1号様式による申請書の副本及び第2号様式による認定通知書(長期優良住宅普及促進法第9条第1項に規定する認定長期優良住宅建築等計画について同法第8条第2項において準用する同法第6条第1項の規定による変更の認定を受けた場合には、長期優良住宅普及促進法施行規則第5号様式による申請書の副本及び第4号様式による認定通知書。次項第1号において同じ。)
(2) 当該家屋が都市の低炭素化の促進に関する法律(平成24年法律第84号。以下「都市低炭素化促進法」という。)第2条第3項に規定する低炭素建築物(以下単に「低炭素建築物」という。)である場合においては、都市の低炭素化の促進に関する法律施行規則(平成24年国土交通省令第86号。以下「都市低炭素化促進法施行規則」という。)別記様式第5による申請書の副本及び別記様式第6による認定通知書(都市低炭素化促進法第56条に規定する認定低炭素建築物新築等計画について同法第55条第2項において準用する同法第54条第1項の規定による変更の認定を受けた場合には、都市低炭素化促進法施行規則別記様式第7による申請書の副本及び別記様式第8による認定通知書。次項第2号において同じ。)
(3) 当該家屋の建築基準法(昭和25年法律第201号)第6条第4項又は第6条の2第1項の規定による確認済証及び同法第7条第5項又は第7条の2第5項の規定による検査済証、登記事項証明書(インターネット登記情報提供サービスにより取得した照会番号及び発行年月日(以下「照会番号等」という。)が記載された書類の提出等がされ、町が当該照会番号等により電気通信回線による登記情報の提供に関する法律(平成11年法律第226号)第2条第1項に規定する登記情報を確認できるときは、当該照会番号等が記載された書類を提出等することにより登記事項証明書の提出に代えることができる。以下同じ。)、登記完了証(不動産登記規則(平成17年法務省令第18号)第181条の規定により交付されたものをいい、電子申請に基づいて建物の表題登記を完了した場合に交付されるもの(登記完了証として交付された書面及び電子公文書として交付された登記完了証を印刷したものをいう。)に限る。以下同じ。)又は登記済証(不動産登記法(平成16年法律第123号)による改正前の不動産登記法(明治32年法律第24号)第60条の規定により交付された書面をいう。以下同じ。)(認定長期優良住宅について、長期優良住宅普及促進法第6条第5項の規定により確認済証の交付があったものとみなされる場合又は低炭素建築物について都市低炭素化促進法第54条第5項の規定により確認済証の交付があったものとみなされる場合においては、登記事項証明書又は登記完了証)
(4) 申請者が当該家屋の所在地への住民票の転入手続を済ませている場合は住民票の写し、住民票の転入手続を済ませていない場合は入居(予定)年月日等を記載した当該申請者の申立書
(5) 建築基準法第2条第9号の2に規定する耐火建築物(以下「耐火建築物」という。)又は同法第2条第9号の3に規定する準耐火建築物(以下「準耐火建築物」という。)に該当する区分建物について証明を受けようとする場合は、当該家屋の確認済証及び検査済証、設計図書、建築士(建築士法(昭和25年法律第202号)第23条の3第1項の規定により登録された建築士事務所に属する建築士をいう。(耐火建築物の場合にあっては、木造建築士を除く。次項第7号及び第4項第5号において同じ。))の証明書等、当該家屋が耐火建築物又は準耐火建築物に該当する区分建物であることを明らかにする書類。ただし、当該家屋の登記事項証明書、登記完了証又は登記済証でこれらの建築物に該当することが明らかなときはそれらの書類で代えることができる。
(6) 低層集合住宅(一団の土地(1,000平方メートル以上)に集団的に新築された地上階数が3以下の家屋で国土交通大臣の定める耐火性能の基準(昭和56年3月31日建設省告示第816号)に適合するもの(耐火建築物又は準耐火建築物に該当するものを除く。)をいう。以下同じ。)に該当する区分建物について証明を受けようとする場合は、国土交通大臣が交付した当該家屋が低層集合住宅に該当する旨の認定書
(7) 抵当権の設定登記に係る登録免許税の税率の軽減を受けるために証明を受けようとする場合は、当該抵当権の設定に係る債権が当該家屋の新築のためのものであることを確認できる金銭消費貸借契約書、当該資金の貸付け等に係る債務の保証契約書、不動産登記法の定めるところによりその登記の申請情報と併せて提供する登記原因証明情報(抵当権の被担保債権が当該住宅の取得等のためのものであることについて明らかな記載があるものに限る。)等の書類
(8) 前各号に掲げるもののほか必要と認められる書類
(1) 当該家屋が認定長期優良住宅である場合においては、長期優良住宅普及促進法施行規則第1号様式による申請書の副本及び第2号様式による認定通知書
(2) 当該家屋が低炭素建築物である場合においては、都市低炭素化促進法施行規則別記様式第5による申請書の副本及び別記様式第6による認定通知書
(3) 当該家屋の確認済証及び検査済証、登記事項証明書、登記完了証、登記済証又は不動産登記法の定めるところによりその登記の申請情報と併せて提供する登記原因証明情報(所有権の登記のない家屋を除く。)(認定長期優良住宅について長期優良住宅普及促進法第6条第5項の規定により確認済証の交付があったとみなされる場合又は低炭素建築物について都市低炭素化促進法第54条第5項の規定により確認済証の交付があったとみなされる場合においては、登記事項証明書又は登記完了証)
(4) 当該家屋の売買契約書、売渡証書(競落の場合は、代金納付期限通知書)等
(5) 当該家屋の直前の所有者又は当該家屋の取得に係る取引の代理若しくは媒介をした宅地建物取引業者(宅地建物取引業法(昭和27年法律第176号)第2条第3号に掲げる宅地建物取引業者をいう。)の当該家屋が建築後使用されたことのないものである旨の証明書
(6) 申請者が当該家屋の所在地への住民票の転入手続を済ませている場合は住民票の写し、住民票の転入手続を済ませていない場合は入居(予定)年月日等を記載した当該申請者の申立書
(7) 耐火建築物又は準耐火建築物に該当する区分建物について証明を受けようとする場合は、当該家屋の確認済証及び検査済証、設計図書、建築士の証明書等、当該家屋が耐火建築物又は準耐火建築物に該当する区分建物であることを明らかにする書類。ただし、当該家屋の登記事項証明書、登記完了証又は登記済証でこれらの建築物に該当することが明らかなときはそれらの書類で代えることができる。
(8) 低層集合住宅に該当する区分建物について証明を受けようとする場合は、国土交通大臣が交付した当該家屋が低層集合住宅に該当する旨の認定書
(9) 抵当権の設定登記に係る登録免許税の税率の軽減を受けるために証明を受けようとする場合は、当該抵当権の設定に係る債権が当該家屋の取得のためのものであることを確認できる金銭消費貸借契約書、当該貸付け等に係る債務の保証契約書、不動産登記法の定めるところによりその登記の申請情報と併せて提供する登記原因証明情報(抵当権の被担保債権が当該住宅の取得等のためのものであることについて明らかな記載があるものに限る。)等の書類
(10) 前各号に掲げるもののほか必要と認められる書類
(1) 当該家屋の登記事項証明書
(2) 当該家屋の売買契約書、売渡証書(競落の場合は、代金納付期限通知書)等
(3) 申請者が当該家屋の所在地への住民票の転入手続を済ませている場合は住民票の写し、住民票の転入手続を済ませていない場合は入居(予定)年月日等を記載した当該申請者の申立書
(4) 昭和56年12月31日以前に建築された家屋について証明を受けようとする場合は、次のいずれかの書類
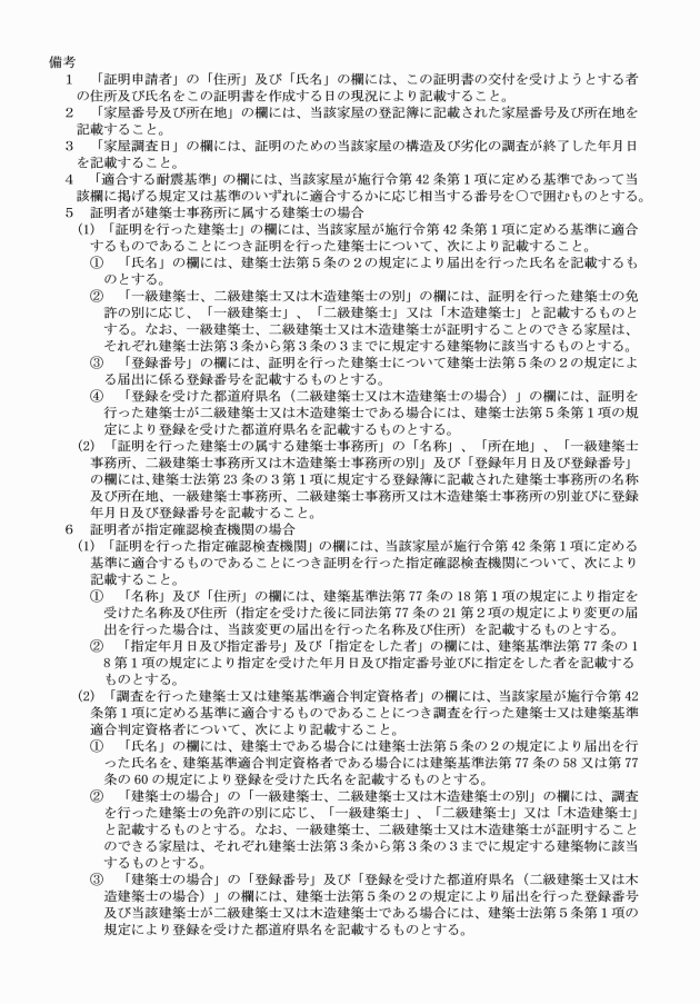
ア 当該家屋が建築基準法施行令(昭和25年政令第338号)第3章及び第5章の4の規定又は租税特別措置法施行令第24条の2第3項第1号、第26条第3項第2号、第40条の5第2項第2号及び第42条第1項第2号に規定する国土交通大臣が財務大臣と協議して定める基準(平成17年国土交通省告示第393号)に適合するものである旨を建築士(建築士法第23条の3第1項の規定により登録された建築士事務所に属する建築士に限るものとし、当該家屋が同法第3条第1項各号に掲げる建築物であるときは一級建築士に、同法第3条の2第1項各号に掲げる建築物であるときは一級建築士又は二級建築士に限るものとする。第7号において同じ。)、建築基準法第77条の21第1項に規定する指定確認検査機関(以下「指定確認検査機関」という。)、住宅の品質確保の促進等に関する法律(平成11年法律第81号)第5条第1項に規定する登録住宅性能評価機関(以下「登録住宅性能評価機関」という。)又は特定住宅瑕疵担保責任の履行の確保等に関する法律(平成19年法律第66号)第17条第1項の規定による指定を受けた同項に規定する住宅瑕疵担保責任保険法人(以下「保険法人」という。)が耐震基準適合証明書(様式第2号)により証する書類(当該家屋の取得の日前2年以内に当該証明のための家屋の調査が終了したものに限る。)
イ 当該家屋について交付された住宅の品質確保の促進等に関する法律第5条第1項に規定する住宅性能評価書の写し(当該家屋の取得の日前2年以内に評価されたもので、日本住宅性能表示基準(平成13年国土交通省告示第1346号)別表2―1の1―1耐震等級(構造躯体の倒壊等防止)に係る評価が等級1、等級2又は等級3であるものに限る。)
(ア) 特定住宅瑕疵担保責任の履行の確保等に関する法律第19条第2号の規定に基づき保険法人が引受けを行うものであること。
a 宅地建物取引業者(特定住宅瑕疵担保責任の履行の確保等に関する法律第2条第4項に規定する宅地建物取引業者をいう。以下この号及び同項第7号イにおいて同じ。)が売主である場合 既存住宅売買瑕疵担保責任(建築後使用されたことのある住宅の用に供する家屋の売買契約において、宅地建物取引業者が負うこととされている民法(明治29年法律第89号)第415条、第541条、第542条、第562条及び第563条に規定する担保の責任をいう。以下同じ。)を履行することによって生じた当該宅地建物取引業者の損害
b 宅地建物取引業者以外の者が売主である場合 既存住宅売買瑕疵保証責任(保証者(建築後使用されたことのある住宅の用に供する家屋の構造耐力上主要な部分に瑕疵がある場合において、買主に生じた損害を填補することを保証する者をいう。以下同じ。)が負う保証の責任をいう。)を履行することによって生じた保証者の損害
(5) 耐火建築物又は準耐火建築物に該当する区分建物について証明を受けようとする場合は、当該家屋の登記事項証明書でこれらの建築物に該当することが明らかであるもの(当該家屋の登記記録に記載された構造が、石造、れんが造、コンクリートブロック造、鉄骨造、鉄筋コンクリート造又は鉄骨鉄筋コンクリート造である場合はこれらの建物に該当するものとみなされる。)を除き、確認済証及び検査済証、設計図書、建築士の証明書等、当該家屋が耐火建築物又は準耐火建築物に該当する区分建物であることを明らかにする書類
(6) 抵当権の設定登記に係る登録免許税の税率の軽減を受けるために証明を受けようとする場合は、当該抵当権の設定に係る債権が当該家屋の取得のためのものであることを確認できる金銭消費貸借契約書、当該貸付け等に係る債務の保証契約書、不動産登記法の定めるところによりその登記の申請情報と併せて提供する登記原因証明情報(抵当権の被担保債権が当該住宅の取得等のためのものであることについて明らかな記載があるものに限る。)等の書類
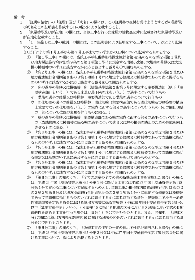
(7) 租税特別措置法施行令第42条の2の2第2項に規定する特定の増改築等がされた住宅用家屋の所有権の移転登記の税率の軽減を受けるために証明を受けようとする場合は、宅地建物取引業者(宅地建物取引業法第2条第3号に掲げる宅地建物取引業者をいう。)から証明の申請を受けた建築士、指定確認検査機関、登録住宅性能評価機関又は保険法人が、当該申請に係る工事が租税特別措置法施行令第42条の2の2第2項第1号に規定する増築、改築、大規模の修繕若しくは大規模の模様替、同項第2号から同項第7号までに規定する修繕若しくは模様替に該当する旨を、増改築等工事証明書(様式第3号)により証する書類(以下「増改築等工事証明書」という。)。ただし、同号に掲げる工事に要した費用の額が50万円を超える場合においては、増改築等工事証明書に加えて、当該家屋について交付された既存住宅売買瑕疵担保責任保険契約(次のア及びイに掲げる要件に適合するものに限る。)が締結されていることを証する書類
ア 特定住宅瑕疵担保責任の履行の確保等に関する法律第19条第2号の規定に基づき、保険法人が引受けを行うものであること。
イ 建築後使用されたことのある居住の用に供する家屋の給水管若しくは配水管に瑕疵(通常有すべき性能又は機能に影響のないものを除く。)がある場合又は雨水の進入を防止する部分(住宅の品質確保の促進等に関する法律施行令第5条第2項に規定する雨水の進入を防止する部分をいう。)に瑕疵(雨水の浸入に影響のないものを除く。)がある場合において、既存住宅売買瑕疵担保責任を履行することによって生じた当該宅地建物取引業者の損害を填補するものであること。
(8) 前各号に掲げるもののほか必要と認められる書類
(証明書の交付)
第3条 町長は、住宅用家屋証明の申請があった場合において、添付された書類に照らして、その申請の内容が租税特別措置法施行令第41条又は第42条第1項の規定に該当し、かつ、その申請の手続がこの規則に適合していると認められるときは、住宅用家屋証明書(様式第4号)を交付するものとする。
附則
(施行期日)
1 この規則は、公布の日から施行する。
(経過措置)
2 この規則は、昭和59年4月1日以降に新築又は取得した家屋について適用し、同日前に新築又は取得した家屋については、なお従前の例による。


















